About
Work
Contact
Faiza Ahmed
About
Work
Contact
Overview
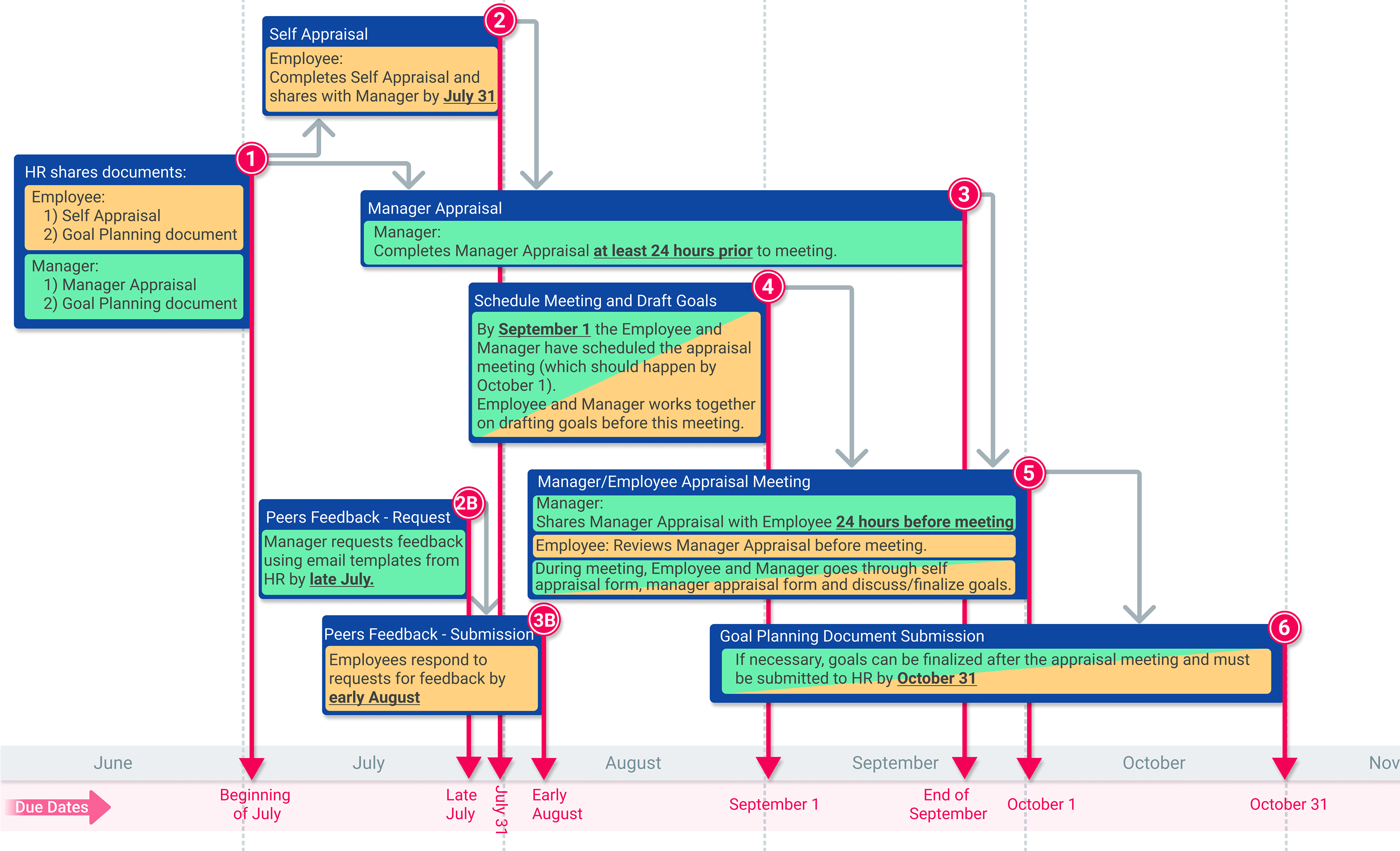
Some examples of diagrams including proposal diagram, system diagram, component diagram, flow diagrams, high-level UI layout diagram etc,
↑
Back to Top